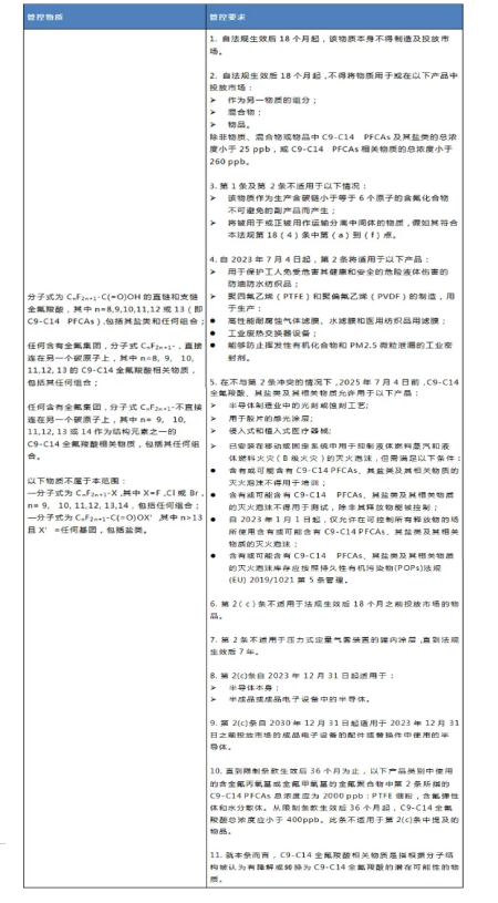
2020年8月3日,歐盟向WTO提交通報 G/ TBT/ N/EU/ 731,擬在歐盟REACH法規((EC) No 1907/2006)附錄XVII中限制C9-C14 PFCAs。該法規草案正接受公眾咨詢,咨詢期為通報發出后60天。該法規預計于2021年一季度被采納,在歐盟官方公報上發布20天后生效。相關限制要求于法規生效18個月后實施。
該草案的限制要求如下:

如您對以上訊科檢測的資訊內容感興趣,歡迎您直接來電4000-1998-38咨詢我司工作人員,獲得詳細的費用報價與周期等信息。
上一篇:殺菌燈日本METI備案需要哪些資料
下一篇:RoHs認證標志有及RoHs限制物質有哪些?
下一篇:RoHs認證標志有及RoHs限制物質有哪些?
相關推薦
- ISTA 3A/3E:國際通用的綜合模擬測試標準在消費品與電子電器運輸中的應用
- 為何你的包裹需要挑戰ISTA 2F?這個標準正重新定義電商包裝安全
- ISTA 3F 與 ISTA 3G:從區域配送中心到零售終端的包裝測試方案對比
- 一文讀懂亞馬遜 ISTA 6-Amazon 包裝認證:合規入倉、降本增效的關鍵一步
- FBA賣家SIPP包裝運輸試驗
- CE-LVD 認證與跨境合規 的全面解析
- ANSI/ISA-71.04 標準在數據中心 G2/G3/GX 防腐應用中的全面解析
- 汽車ELV測試的內容有哪些
- 歐盟REACH增加PFAS限制條款
- 最新資訊丨2025年10月13日,歐盟發布通用充電器新規并將于2028年底實施!


